Mạch phun sương siêu âm
Mạch phun sương siêu âm
Mạch phun sương siêu âm
- Hè đến mạch phun sương siêu âm lại rộ lên.
- Hào hứng cùng ae trong hội Điện Tử Sáng Tạo cũng viết bài hướng dẫn làm mạch phun sương tao ẩm để hưởng ứng cái phong trào của các blogger ( Mùa nào bài ý )
- Ad vẫn mắc cái bệnh nan man , thôi không nan man nữa chúng ta bắt đầu nào !
Mạch phun sương tạo ẩm
Sơ đồ nguyên lý
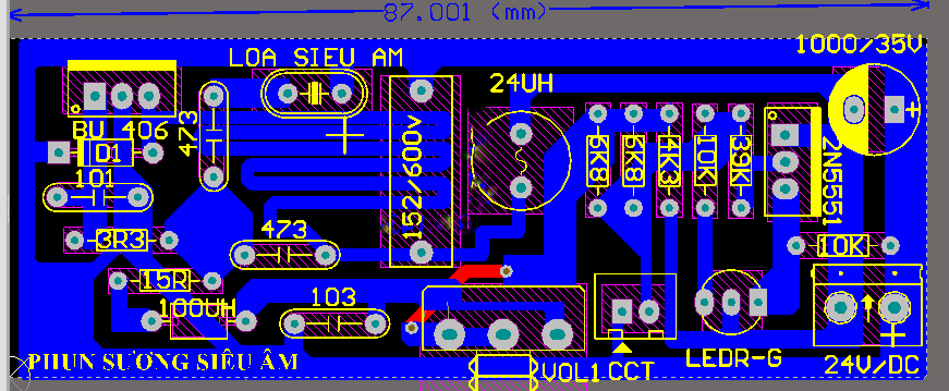
Sơ đồ lắp linh kiện
List linh kiện để hoàn thiện mạch
Điện Tử Sáng Tạo chúc các bạn thành công !
Trong bài viết này Điện Tử Sáng Tạo sử dụng nguồn dữ liệu từ Điện Tử Bé Ba







Nhận xét
Đăng nhận xét